如龙:维新 攻略本武器打造衍生表一览
《如龙:维新》作为一款深受玩家喜爱的动作冒险游戏,不仅以其丰富的剧情和人性化的角色设定吸引了大量粉丝,还通过多样的武器系统为玩家提供了极大的自由度。武器打造与强化是游戏中的重要内容之一,合理利用各种武器及其衍生品,可以大幅提升战斗力,帮助玩家更轻松地应对各种挑战。本文将为大家详细介绍《如龙:维新》中的武器打造体系及其衍生表,帮助玩家掌握最强武器的获取与使用技巧。
首先,游戏中的武器分为多种类别,包括刀剑、棍棒、枪械、投掷物等。每类武器都有其独特的属性和适用场景。玩家可以通过完成特定任务、击败特殊敌人或在商店购买获得基础武器。除了基础武器外,增强和衍生产生的变种武器也是提升战斗力的重要途径。武器的打造主要依赖于建筑用的素材、特殊道具以及经验值的积累。

在游戏中,武器的打造流程大致可分为三个阶段:获取基础武器、升级强化以及衍生变种。基础武器的获得比较直接,击败敌人或商店购买都可以得到。升级强化则通过收集素材和消耗材料来增加武器的基本属性,比如攻击力、耐久度和特殊能力。衍生变种则是在基础武器的基础上,通过特定的组合和条件解锁,让武器变得更加强大或具有特殊效果,极大增加了武器的种类和变化。
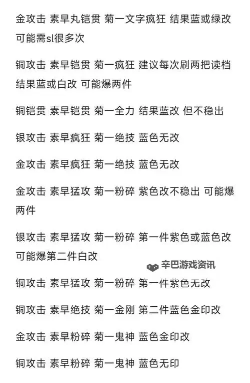
关于武器衍生表,在《如龙:维新》中,许多武器都可以通过特殊的制作配方衍生出多种变体。这些衍生武器通常需要收集特定的素材,完成一定的条件,并找到对应的工匠或NPC进行制作。例如,一把普通的刀可以经过特殊配方,变成“龙之刃”或者“雷鸣刀”,每种变体都带有不同的额外效果,比如提升暴击率、添加元素伤害等。掌握这些衍生表,不仅可以丰富你的武器库,还能应对不同的战斗场景。
除了基本的衍生武器外,游戏中的奖励系统也涉及一些限定武器和隐藏武器的获取方法。隐藏武器往往需要完成特殊任务、解锁隐藏场景或击败强大敌人才能获得。而限定武器一般与特定事件或节日活动挂钩,带有特殊的外观和属性。这些武器的衍生表在游戏中有详细的指引,玩家可以根据提示,根据自己的战斗需求,有针对性地进行打造和强化,从而打造出最适合自己的“全能武器”。
在实际操作中,建议玩家合理规划武器系统的升级路线。首先应根据自身偏好选择一两类主要武器,优先完成其衍生条件,以获得最大收益。此外,收集素材时要注意可以利用游戏中各种副本和任务得到稀有素材,保证武器的多样性和实用性。不断尝试不同的衍生组合,也可以开启新的战斗方式,享受游戏带来的策略乐趣。
总的来说,《如龙:维新》的武器打造衍生表是一套丰富而系统的机制,既考验玩家的收集能力,也需要一定的策略安排。通过合理利用各种武器的衍生路径,玩家可以打造出一套属于自己的强大武器体系,大幅度提升游戏体验。希望本文所提供的衍生表一扫而过,帮助玩家在游戏中勇往直前,享受极致的战斗快感!